国家市场监管总局发布食品包装用纸和纸板材料等产品质量国家监督抽查实施细则

2023年4月6日
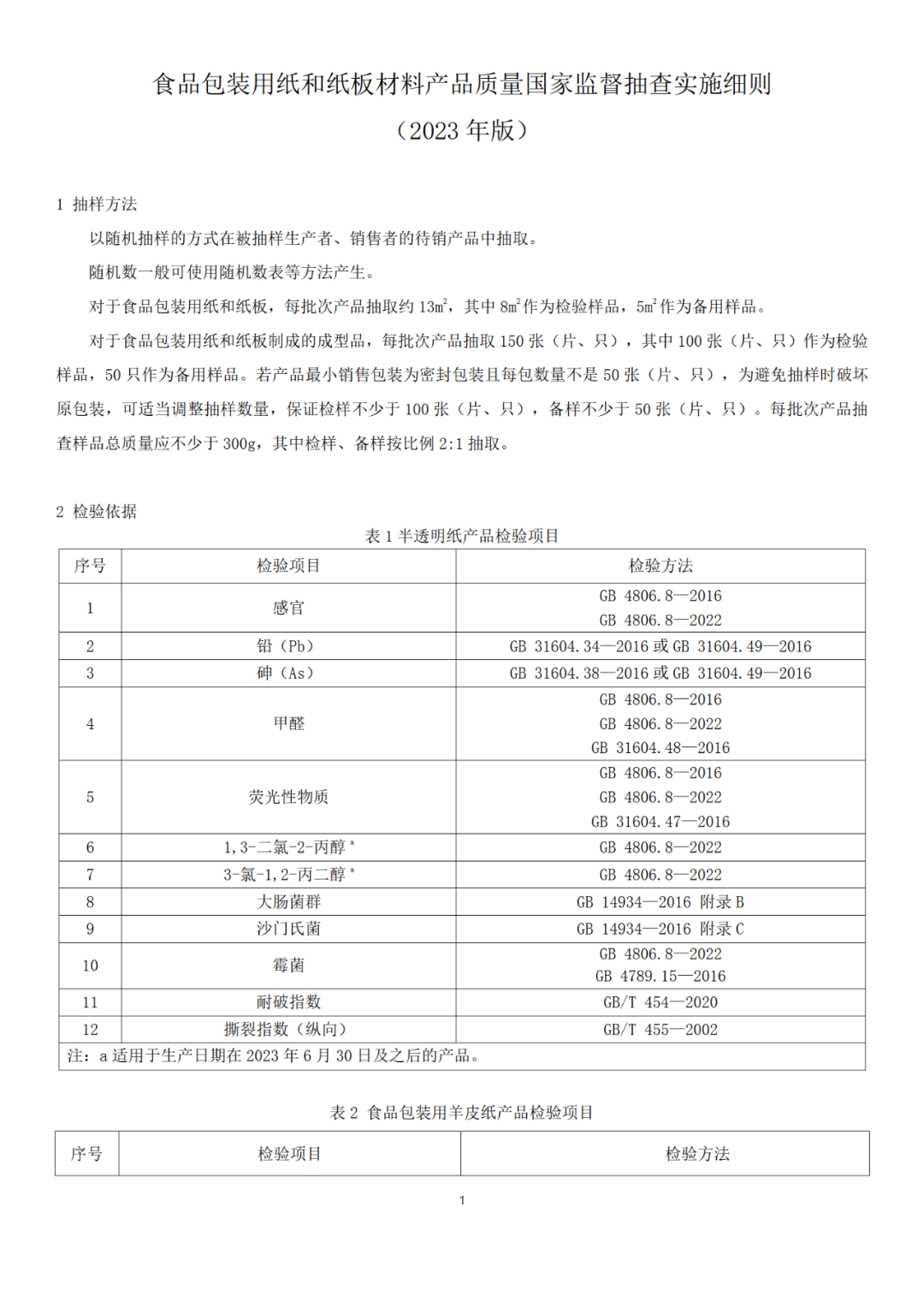
食品包装用纸和纸板材料产品质量国家监督抽查实施细则
(2023年版)
点开查看
月饼过度包装产品质量国家监督抽查实施细则
(2023年版)

41 塑料购物袋产品质量国家监督抽查实施细则(2023年版)
82 复合膜袋产品质量国家监督抽查实施细则(2023年版)
83 非复合膜袋产品质量国家监督抽查实施细则(2023年版)
84 食品包装用纸和纸板材料产品质量国家监督抽查实施细则(2023年版)
85 纸杯产品质量国家监督抽查实施细则(2023年版)
86 食品接触用纸容器产品质量国家监督抽查实施细则(2023年版)
87 工业和商用电热食品加工设备产品质量国家监督抽查实施细则(2023年版)
88 餐具洗涤剂产品质量国家监督抽查实施细则(2023年版)
89 竹木餐饮具产品质量国家监督抽查实施细则(2023年版)
90 月饼过度包装产品质量国家监督抽查实施细则(2023年版)
声明:本站所有文章资源内容,如无特殊说明或标注,均为采集网络资源。如若本站内容侵犯了原著者的合法权益,可联系本站删除。
